Pahoitteluni blogin hitaasti päivitystahdista, mutta varsinainen tutkimustyö sekä kesäloma ovat antaneet muuta puuhasteltavaa. Nyt kuitenkin voimme palata blogin pariin virkein mielin.
Edellisissä kirjoituksissa selvitin populaatiogenetiikan perusteita sekä kelpoisuuden käsitettä. Ennen kuin siirrymme luonnonvalinnan tarkasteluun on syytä selventää hieman ekologian perusteita. Tämä toivottavasti valoittaa kelpoisuuden käsitettä hieman lisää.
Oletetaan, että tarkasteltava populaatio lisääntyy suvuttomasti jakautumalla, eli kyseeseen tulee jonkinlainen mikrobi. Olkoon populaation koko
ajanhetkellä
. Ajatellaan, että voimme tarkkailla yhtä populaation yksilöä lyhyen aikaa
. Oikeasti mikrobit ovat liian pieniä, jotta voisimme näin tehdä, mutta blogin lukijoiden mielikuvitus varmaankin riittää tähän tehtävään. Olkoon todennäköisyys sille, että tarkkailtava yksilö jakautuu kun tarkkailemme sitä
. Oletamme tässä että
on vakio, näin ei varmaankaan todellisuudessa ole, mutta yksinkertaistamme hieman keskustelua. Nyt muutos populaatiokoossa on
. Kun
, voidaan muutos populaatiokoossa kirjoittaa muotoon

Tämän yhtälön ratkaisu on
, jossa
on populaatiokoko ajanhetkellä
. Tämä on eksponentiaalisen kasvun yhtälö. Kun populaatio on pieni, kasvu on ensin hidasta, mutta kiihtyy mitä suuremmaksi populaatio kasvaa (katso kuva 1).

Kuva 1. Esimerkki eksponentiaalisesta kasvusta. Populaation koko on y-akselilla ja aika x-akselilla. Kuvassa
ja
.
Oikeasti mikään populaatio ei voi kasvaa eksponentiaalisesti kovinkaan kauaa, sillä ravinteet tai tila loppuvat nopeasti kesken. Tämän voi huomata siitä, että emme ole hukkuneet bakteerimassaan vaikka labrassa ravinnerikkaassa liuoksessa kasvatetut bakteerit voivat jakaantua hyvinkin nopeasti. Kun ravinteet loppuvat kasvun täytyy loppua. Luonnolliset populaatiot voivat pysyä vain tasolla johon ympäristön resurssit riittävät. Tämän huomion teki aikoinaan ensimmäisenä T. R. Malthus 1798 kirjassaan ”An essay on the principle of population”.
Avatkaamme tätä ajatusta hieman lisää. Muutos populaation koossa on syntyneitten yksilöiden ja kuolleiden yksilöiden erotus,
. Oletetaan, että kuolleisuus on vakio, mutta syntyvyys riippuu populaation koosta. Olkoon syntyvyys
, kuolleisuus
ja kerroin joka kertoo tiheyden vaikutuksen syntyvyyteen
. Nyt voimme kirjoittaa populaation kasvua kuvaavan yhtälön muotoon

populaation kasvua kuvaava termi
on nyt
. Järjestetään termit uudelleen niin saamme

Tässä esimerkissä
kuvaa vain syntyvyyden hidastumista, kun tila tai resurssit käyvät vähiin. Voisimme kuitenkin sisällyttää siihen myös populaatiotiheyden vaikutukset kuolleisuuteen. Ratkaisu edellä kuvatulle yhtälölle on

Tätä kutsutaan logistisen kasvun yhtälöksi. Lukijat ovat saattaneet törmätä siihen sellaisessa muodossa, jossa
, termiä
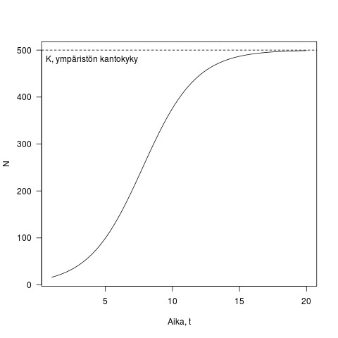
nimitetään usein ympäristön kantakyvyksi. Olen esittänyt tämän yhtälön muodossa jossa K:lle on annettu mekanistinen perusta, näimme kohta tämän esitystavan hyödyt. Kuvassa 2 on esimerkki logistisesta kasvusta, populaation kasvu on ensin nopeaa, mutta tiheyden kasvaessa kasvu hidastuu kunnes lopulta pysäähtyy kun populaatio saavuttaa ympäristön kantokyvyn.

Kuva 2. Esimerkki logistisesta kasvusta. Populaation koko on y-akselilla ja aika x-akselilla. Kuvassa
,
ja
. Joten
.
Luettuaan Malthusia, Darwin ja Wallace tajusivat, että rajallisista resursseista täytyy syntyä kilpailua. Yksilöt jotka pärjäävät kilpailussa parhaiten jättävät (keskimäärin) enemmän jälkeläisiä. Jos kilpailussa pärjääminen on perinnöllistä, tämän tyyppiset yksilöt yleistyvät populaatiossa. Tästä luonnonvalinnassa on kysymys.
Ajatellaan, että kaksi erilaista suvuttomasti lisääntyvää yksilöä, x ja y, kilpailevat samoista resursseista. Näin ollen molempien tyyppien tiheydet vaikuttavat niiden syntyvyyteen. X ja Y ovat erilaisten tyyppien populaatiokoot. Näiden kasvua kuvaavat yhtälöt ovat


Niinpä
kun
ja vastaavasti tyypille y,
. Kun eri tyypit kilpailevat keskenään se tyyppi jolla on suurempi
syrjäyttää toisen. Sillä jos
niin populaatio kasvaa kunnes se saavuttaa pisteen jossa
, mutta nyt
joten
. Niinpä tyypin y populaatio pienenee ja häviää lopulta kokonaan.
Näitä yhtälöitä tarkastelemalla voimme ymmärtää miksi muutokset sekä syntyvyydessä, että kuolleisuudessa voivat muuttaa yksilöiden kelpoisuutta. Oletimme edellä, että termiin
sisältyi vain populaatiotiheyden vaikutukset syntyvyyteen. Biologinen tulkinta tälle voisi olla esimerkiksi miten yksilöt kilpailevat resursseista tai tilasta. Voimme kuitenkin sisällyttää tähän termiin myös tiheyden vaikutukset kuolleisuuteen. Biologisesti tämä voisi tarkoittaa esimerkiksi sitä, että kuolleisuus kasvaa populaation tiheyden kasvaessa, koska taudit leviävät helpommin. Termiin
sisältyi sekä syntyvyys, että kuolleisuus. Niinpä monet eri tekijät voivat muuttaa yksilöiden kelpoisuutta, kuten jo aiemmassa blogissa todettiin. Toivottavasti tämä esitys valotti asiaa hieman lisää.
Nyt hallitsemme ekologian ja populaatiogenetiikan perusteet siten, että seuraavaksi voimmekin ryhtyä tarkastelemaan itse luonnonvalintaa!
Näihin kuviin näihin tunnelmiin!